Modelling framework
Your quick start tutorial to perform probabilistic risk modelling using shiny rrisk
Getting started
Shiny rrisk has been designed to support you in setting up, running and reporting a probabilistic risk model. The app requires no registration, subscription and is completely browser-based. All model input data as well as model results are only accessible to you during the browser session and must be saved on your device. The workflow of shiny rrisk has been designed to support good practices in in risk modelling and reporting.
The top row of the app displays the version of the app and provides basic functionality for managing models (Figure 1).
| NEW | Click here if you wish to create a new model and assign a Model name. |
| OPEN | Open a saved model or one of the demo models implemented in the tool. The extension of model files is “rrisk”. |
| SAVE | Download the model, results or the model report to your local system. |
| ABOUT | Check out here for a disclaimer, manual and contact information. |
The app runs on a server provided by the German Federal Institute for Risk Assessment (BfR). Your data is not accessible to BfR or any other party and irretrievably lost upon termination of the browser session or interrupt of the server connection. It is highly recommended that you Save your model regularly after each important modification.
- We recommend using an interdisciplinary approach for creating the model, which may include discussing the model concept with stakeholders in order to clarify the task, available data and resources (see tip below).
- We recommend using “\(<\)agent\(>\)in\(<\)commodity\(>\)” as standard format for naming models in the area of food safety.
First things first
Before developing a mathematical or probabilistic model it is advisable to clarify some important points.
- What is the question you wish to answer?
- What is the starting point and final outcome of the scenario you wish to model?
- What are the relevant/influential events and pathways?
- What are the relevant populations and subgroups to be considered?
- If exposure factors and disease statuses are involved, are there accepted case definitions available?
Building blocks of a model
A probabilistic risk model typically represents a series of events or situations that can be linked together in a logical or chronological order, whereby the final event represents the outcome of interest. For example, consider the hypothetical shipment of one race horse from Argentina to Germany. The task is to quantify the probability of the horse to be infected with equine infectious anemia (EIA, see FLI, 2017, accessed 9.5.2025). Note that this example is for illustration only. Each building block of the model requires clarifications and definitions which are tailored to the specific problem at hand. Some of the clarifications can only be provided by the customer (risk manager) and others by domain experts and risk assessors. For larger projects, stakeholders should be involved in this process.
- The risk question defines the outcome of interest; what is the probability that the introduced horse is infected with EIA virus?
- The scope defines what is included or excluded from the assessment; here economic and epidemiological consequences are beyond the scope.
- The pathway and scenario define all relevant steps and events; here the selection of the horse, legal and sanitary transport requirements, transport, border health checks shoud be considered.
- The model parameters (denoted “nodes” in shiny rrisk) define all input and output quantities required in the model; here the minimum set of parameters include the prevalence of EIA in Argentina, the probability of infection at boarding and the probability of infection at introduction of the animal after de-boarding formalities. Additional parameters may apply.
- The parts (or modules) of the model structure the parameters into logical groups which makes it easier to discuss the model with domain experts and provides a useful structure of the report. Typical parts for a larger import risk models include the entry assessment, exposure assessment, consequence assessment and risk estimation (see OIE, 2018, accessed 9 May 2025).
Visualisation
It is recommended to sketch a visual representation of the conceptual model. The flowchart for the simple example above (Figure 2) may support the discussion about required data and additional nodes such as for diagnostic testing.
Causal model construction
Directed acyclic graph (DAG) models are used in epidemiology to visualise casual pathways between causes (e.g., risk factors) and outcome (e.g. adverse health effect) and can help to identify confounding variables and multifactorial effects (colliders) (Textor et al., 2011). Probabilistic modelling as an approach for knowledge integration is consistent with such epidemiological concepts for causation and the consideration of causal pathways is a key step in the design of both an epidemiological study and a probabilistic scenario model. For illustration, the Alizarin Red S in eel demo model (open demo model in the app for more details) is shown below as directed acyclic graph (DAG) (Figure 3). The step-by-step construction of a DAG is a convenient practice to develop a model with an expert group. DAGitty is a web-based version of the corresponding open-source R-package (Textor et al., 2016).


Building a model
Building a model is a complex process. Let’s assume that you have already defined the objective and scope and that you have a sketch of all important elements of the model (see section “Getting started”). Now we are ready to go!
A model in shiny rrisk consists of so-called “nodes”. Nodes are also sometimes referred to as parameters or variables. The term node is derived from graph theory and indicates that every model in shiny rrisk can be represented as a graph. This enables us to use powerful tools for visualisation and analysis.
| Add node | Create a new node and launch its description and mathematical definition. |
| Check model | Verify that a simulation model can be built from the mathematical and numerical model input you have provided. |
Remember to save your model after adding each node.
Creating a node
Upon launching Add node, a window pops-up with several free-text fields (Figure 5).
| Name* | Each node has to have a unique name starting with a letter. Numbers and underscore are allowed. An error message occurs upon missing or invalid entry. |
| Unit | The physical measurement unit should be entered if applicable. Additionally, it may be helpful to define the unit of observation. |
| Grouping | A grouping name may refer to a particular module of the model or step in the event tree. It is possible to define membership to more than one group in which case the group names are comma-separated. The groups are visualised in the graphical representation of the model and are used to organise the model documentation. |
| Source | The source of information about the node should be provided according to good scientific practice. If a bibliographic reference is available it should be entered using the format “Author(s), Year”. |
| Description | The required documentation should be provided here. |
| * | Required |
Remember to save your model after adding nodes and/or making important changes in the model
It is - Be consistent with the style of node names within your project. Short names are preferred for reasons of readability and aesthetics in tables and figures (e.g., vowels can be omitted to shorten a name). - Provide units for all nodes. This allows checking the unit of the outcome quantity. - All relevant information required for documentation and verification should be provided. This may include any underlying assumptions and uncertainties. The text may be structured using sub-headers (see example for markdown syntax in section on Documentation). - Use a consistent logic to define group names. These groups may, for example, represent the sections of risk assessment (hazard identification, hazard characterisation, exposure, risk characterisation), steps of an exposure pathway or modules of a microbial risk assessment.
- The rules for naming nodes in shiny rrisk are inherited from and ensure compatibility with the software R.
- Node names may be changed later on if needed (see section on editing model). In this case shiny rrisk automatically updates all references in the mathematical expressions (not in the free-text fields) to maintain consistency.
Defining a node
The mathematical buildings blocks available in shiny rrisk include expressions and distributions. Both can be defined in various ways to maximise flexibility.
Your options also include bootstrapping and the import from a distribution fitting project (see below). The first option user defined allows you to define a node using a mathematical expression (Figure 7).
User defined expression
| Expression | A mathematical expression is entered here that can be evaluated similar to a line of code in the software R. At least one term of the expression is another (distribution) node, which is referred to as a “parent node”. Parent nodes that do not yet exist in the model are referred to as “implicit nodes” and will be generated automatically by shiny rrisk. |
In the Alizarin Red S in eel model the outcome Y (dietary intake of ARS per kg body weight and year through consumption of eel marked with ARS) is defined in terms of I (concentration of ARS in edible tissues at time of catch) and M (mean consumption of European eel per year per body weight). Thus, I and M are both parents nodes of Z. This example also illustrates the common case that the final outcome is defined in terms of parent nodes (Figure 8).
Consider the simple model
\[A = B * C.\]
The user can begin creating the model by defining node \(A\). As a result, shiny rrisk generates not only node \(A\), but also two implicit nodes \(B\) and \(C\) based on the mathematical expression for \(A\). However, the model cannot be executed until all implicit nodes are correctly defined. We can refer to this type of model formulation as ‘output-to-input’. The same model could also be implemented in reverse order, ‘input-to-output’, starting with the independent nodes \(B\) and \(C\). It is recommended to use a consistent formulation within a model.
- Use the model graph (see later) to identify nodes that were implicitly generated based on a spelling mistake in the node definition.
- Code expressions may contain any function that is part of the R base package.
- Use either explicit or implicit nodes in your model consistently to obtain a logical order of nodes. This will make it easier to review your model.
The tool’s ability to create implicit nodes allows users to define a model by starting with the result function and working backwards to define all parent nodes until the complete model is created. This offers maximum flexibility when building a model.
Parametric distributions
The main characteristic of probabilistic risk models is the use of probability distributions.
Once you have selected parametric distributions you can choose from a number of discrete and continuous distribution families (Figure 9).
| Choose parametric distribution | Select here the distribution family for the new node. |
Discrete distributions
The following five discrete distributions are available to generate a probabilistic node in shiny rrisk: discrete distributions: binomial, hypergeometric, Poisson, negative binomial and discrete.
Continuous distributions
The following thirteen continuous distributions are available to generate a probabilistic node in shiny rrisk: uniform, beta, modified PERT, exponential, Gaussian, lognormal, Weibull, gamma, inverse gamma, shifted log-logistic, triangular, general and cumulative.
Special distributions
Two special distributions, are provided, the sigma distribution to describe an uncertainty distribution for the variance estimate and the Yule-Furry process which can be used in an exponential growth model (read more details below).
Variability and uncertainty
The user defines whether a distribution characterises variability or uncertainty. Variability is a reflection of a feature that varies among individuals in a population, e.g., body weight of exposed children of a defined age group (see HEV in liver sausages example below). This should be distinguished from uncertainty, which is a quantification of the limited knowledge about a population statistic, which is an unknown single value, e.g. the true mean body weight of individuals in the defined age group and region. Read more about this topic below.
Context-sensitive distribution parameters
Upon launching any of the distributions, a context-sensitive interface appears for completing the definition of required model parameters. This is illustrated using the the modified PERT distribution in the HEV in liver sausages example below.
Distribution fitting
Use the shiny distribution app to fit a distribution to your data (see tutorial on Distribution fitting).
Known parameter values versus parameter uncertainty
Distribution parameters can be entered as single numbers (see HEV in liver sausages example below). A single number (scalar value) implies that the true parameter value is exactly known. In this case, the distribution reflects variability under the simplifying assumption that both the distribution family as well as the distribution parameters are exactly known. In many cases, however, an uncertainty distribution is required to reflect uncertainty about the parameter value(s) or even a functional dependency of the parameter on other nodes. The latter is illustrated with the L.monocytogenes in cheese example model.
Lower and/or upper limit for truncated distribution
In shiny rrisk, many distributions can be defined in a truncated version by defining a lower and/or upper limit.
The objective of the example model HEV in liver sausages is to estimate the exposure with Hepatitis E virus (HEV) via consumption of sausage products made from pork (see shiny rrisk model report for further details). The model contains the variable Liver_prop to describe the amount of liver as ingredient in liver sausages in percent. This continuous quantity reflects variability (sausages contain variable amounts of liver depending on recipes and other factors). The modellers have chosen a modified PERT distribution with minimum 10%, mode 30% and maximum 50% for parameterisation. Note that shape parameter of 4 in the modified PERT is equivalent to the standard 3-parameter PERT model.
The objective of the L.monocytogenes in cheese model is to estimate the risk of infection with Listeria (L.) monocytogenes per meal. The model uses the variable dose of ingested bacteria per serving, D_dist modelled as Poisson distribution (Figure 11). The expression entered as distribution parameter lambda uses as parent nodes the product of serving size S and the concentration of L. monocytogenes in the cheese at home LMC_home. In this case, both parent nodes as well as the dependent node express variability. This results in a dispersion of dose D_dist much wider than what would be expected with a fixed value for the distribution parameter lambda.
A comprehensive guide on using distributions for probabilistic modelling is given by Van Hauwermeiren M, Vose D and Vanden Bossche S (2012). A Compendium of Distributions (second edition). [ebook]. Vose Software, Ghent, Belgium. Available from www.vosesoftware.com. Accessed 02/08/2015. Please also refer to the tutorial on Distribution fitting using shiny rrisk distributions.
Defining variability and uncertainty
“Variability reflects the fact that a variable is observed under different conditions. This generally refers to existing differences between individuals, and/or variation in time and space. Variability describes a property of the population. Variability in the population should be described but cannot be reduced. However, the variability in the data used for an assessment can be reduced by applying selection criteria (e. g. excluding individuals with specific traits). Stratification is another approach to reduce variability within the generated strata of the data. Changes over time occur on individual level (repeated observations, individual growth, changed behaviour or traits) as well as population level (population trends). The latter are often considered along with spatial factors. In case of changing exposure conditions of a population – e. g. due to (regional) changes in market supply over time – the variance of influential parameters might change as well. Uncertainty reflects the fact that the knowledge required for any step of the estimation process (problem formulation, scenario, model, parameters, calculations) is limited. Parameter uncertainty may be due to measurement errors at the individual level of observation and all sources of bias when selecting and aggregating observations into summary statistics for a given target population. The degree of uncertainty can be reduced on the basis of knowledge, at least in principle.” (Heinemeyer et al., 2022)
Note that uncertainty does not only apply to the level of a parameter (node) but can be related to problem formulation, scenario, model and calculations. In shiny rrisk, the user should describe those uncertainties in the free-text field of the model description (see Alizarin Red S in eel model as an example).
Using distributions to reflect variability and uncertainty
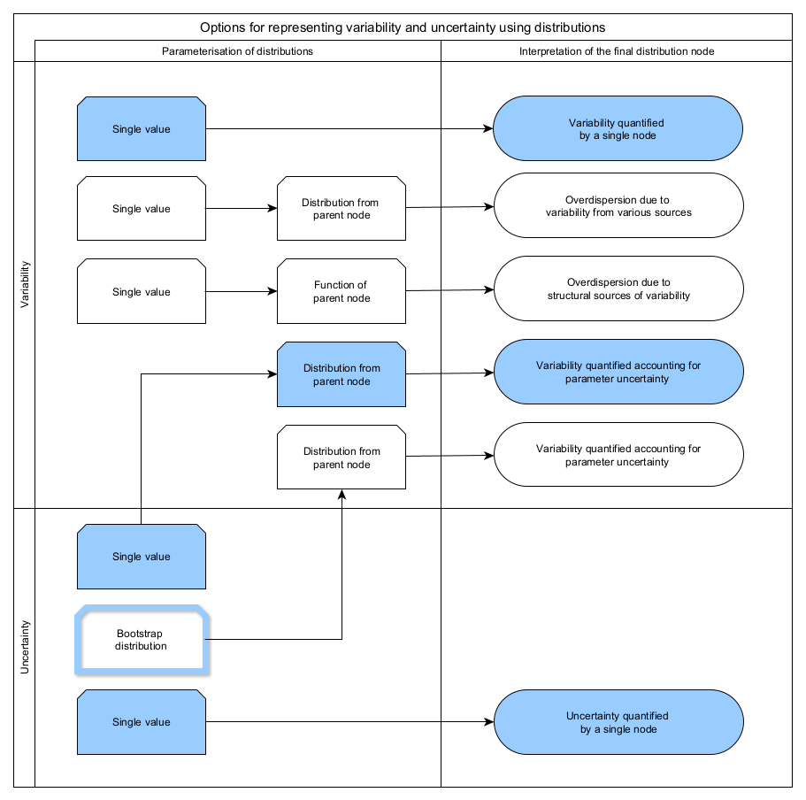
A distribution node can be defined by the user to represent the variability of a variable of interest, e.g. body weight. One typical situation is to parameterise the distribution using a single value for each distribution parameter, e.g., a single mean and a single standard deviation for the distribution of body weight obtained from observed data. The same principle applies for distributions with one parameter (e.g., Poisson) or distributions with three parameters as shown in the example above using the modPert (Figure 10). The variability of the quantity of interest is represented by one distribution node, which is parameterised with a single value for each distribution parameter. This is the standard situation for characterising variability (see top row shaded in blue in Figure 12).
More complex sources of variability may occur. For example, it may be known that a parameter of a distribution node for variability varies among sub-groups of the population. Typical examples include the litter effect in experimental animal studies or the cluster effect in observational studies. In this case the parent node for the distribution parameter represents variability at a higher aggregation level and “final” distribution node represents overdispersion, i.e. variability from various sources. Consider for example a Bernoulli distribution (for variability) with a binary outcome space (positive/negative), parameterised with a parameter for prevalence. It is a common finding in veterinary epidemiology that herd-level prevalences have a distribution. In such cases it may be possible to characterise the observed distribution of herd-level prevalences using a beta distribution and to use this beta as parent node to the Bernoulli.
Additional variability may also be due to structural sources. For example, the mean value of bacterial load may depend on temperature. In this case, the mean of the variability distribution can be modeled as a function of temperature. The factor of interest can be continuous (e.g., temperature) or discrete (e.g., age groups). In both cases, the independent factor is represented as parent node in the model and the final variability node represents variability due to structural (or functional) sources of variability.
The other motivation for using distributions in risk models is to represent parameter uncertainty. Assume you have a binomial distribution node in your model to represent variability of the random number of positive outcomes out of a fixed number of trials, given a defined outcome probability. A beta distribution for the latter would represent parameter uncertainty and act as parent node to the binomial distribution. The node mean_log10_c0 from the E.coli in beef example is another illustration for an uncertainty parent node to a variability node. The bootstrap method provides a powerful solution for obtaining distributions for parameter uncertainty (see below). Independent of the technique used, the interpretation of the final distribution node is a quantification of variability accounting for parameter uncertainty.
Last but not least consider a node in your model that directly represents a parameter uncertainty. The classical example for this is prevalence. The prevalence is an unknown single value, i.e. only one value can be true at the same time. The statistical uncertainty in the estimation of prevalence is represented by a beta distribution with parameters \(k+1\) and \(n-k+1\), where \(k\) and \(n\) denote the number of cases and sample size in estimation of prevalence. Since prevalence is a common parameter in many risk models, its quantification of uncertainty using a single node is a typical situation in risk modelling (bottom row shaded blue in Figure 12).
A truncated distribution for reflecting variability accounts for plausible lower or upper limits of the underlying quantity, in the sense of the often unnobservable true “quantity”. For example, the true concentration of a chemical in a food commodity has a true lower boundary (“left truncation point”) of zero, meaning that values below zero are excluded. A truncated distribution for reflecting parameter uncertainty may be useful to ensure that the distribution parameters are within their respective boundaries. However, this is typically achieved by choosing adequate distribution families (e.g., choosing a beta distribution for a prevalence parameter rather than a [0,1]-truncated distribution). Truncated distributions are therefore applicable in modelling both variability and uncertainty.
A censored distribution, on the other hand, is a characteristic of many empirical observational data that is due to an imperfection in the measurement or observation system. A typical example is right censoring of survival times due to a limited observation period. Left censoring is a typical artefact in laboratory measurement data. The substance measurements are typically censored due to the limit of detection or limit of quantification. The censored distribution of the measurement data is a biased surrogate for the underlying true (non-censored) distribution of substance concentrations. Depending on whether censored observations are substituted with zero or the censoring point following the so-called lower bound and upper bound, an under-estimation or over-estimation of the central tendency occurs, respectively. Substitution methods also result in biased estimates of the variance and standard error of the mean. It is considered best practice to estimate the true underlying (non-censored) distribution based on the censored observations. Delignette-Muller and Dutang (2015) provide the R-package fitdistrplus for fitting a distribution to censored observations.
Since censoring is a biased representation of the true underlying value, there is typically no interest in simulating a censored distribution in probabilistic models. If needed for illustrative purpose, a censored distribution can be simulated in two steps. First, the non-censored distribution is simulated as distribution node, say X. Second, the censored distribution X_cens is generated as node by applying the user-defined function function(data) {data[data < cens] <- cens}, where cens is the left censoring point.
Sigma distribution
The sigma distribution is a stochastic sampling distribution for the variance. This random distribution can be used when the variance is estimated from the data. The chi-square (\(\chi^2\)) test allows to determine the best estimate and confidence interval for the standard deviation of a normally distributed population, when the population mean is known, then the sampling variance estimates the population variance from a sample of size \(n\). The sampling distribution of the variance (\(SD\)) follows a chi-squared distribution: \((n-1)*s^2/sigma^2 ~ X^2_{n-1}\). From this relationship, the sample variance can be simulated. [David Vose, Risk Analysis: a quantitative guide, 3rd ed., John Wiley & Sons, 2008. This is described in the Chapter: Data and Statistics, paragraph 9.1.2 The chi-square test]
The Yule-Furry process (Death only)
The Yule-Furry process is the stochastic model for an exponential growth model. [David Vose, Risk Analysis: a quantitative guide, 3rd ed., John Wiley & Sons, 2008. The Yule-Furry process is described in the Chapter: Microbial food safety risk assessment, paragraph 21.1.2 Growth and attenuation models without memory].
Bootstrapping
Using the non-parametric bootstrap algorithm you can generate a distribution for any summary statistic of a data set. The advantage of this approach is that you don’t need to make any distributional assumption about the original data or the uncertainty distribution of the summary statistic you are interested in.
Non-parametric bootstrapping is available to generate uncertainty distributions for one or more statistics of a given data set (Figure 13). In the latter case, any statistical correlations among the statistics are preserved in the joint bootstrap distribution. Details are illustrated using the example below.
Application of bootstrapping
The application of bootstrapping in shiny rrrisk involves three steps.
- Define a bootstrap node, which involves documenting the data source and defining node names and corresponding statistics.
- Generate a bootstrap distribution node for each statistic requested in step 1 (automatically by shiny rrisk).
- Use the distribution node(s) generated in step 2 as parent nodes in the definition of further nodes.
An exposure model for Alizarin Red S (ARS) in eel has been developed to estimate the intake of ARS with consumed eel (see shiny rrisk model report for further details). A small (n=14) data set is available for individual consumption of eel per kg body weight. The task is to characterise the uncertainty of the population mean and standard deviation for individual consumption with accounting for the small data set and the correlation between the uncertainty distributions of mean and standard deviation (Figure 14).
| Open data | A local csv-data file may be uploaded as source data. The comma-separated data file should use decimal point “.”, must not contain a variable name and consist of only one column. | |
| Provided data | Alternatively, comma-separated source data can be entered manually. Decimal point “.” should be used if required. |
| Node name | Up to five nodes can be defined which will be automatically generated and contain the joint bootstrap distribution. | |
| Summary statistic | For each node a proper name of the requested statistic is to be provided using R terminology. | |
The three steps in this example are the following.
- Define the bootstrapping node
Xby providing a data source and requesting the two nodesXmeanandXsdfor the mean and standard deviation, respectively (Figure 14). - Generate the two requested nodes containing the bootstrap distributions
XmeanandXsd(automatically by shiny rrisk). - Use the two nodes for defining a new node
Cfor the population variability in consumption of eel per body weight consumed on single meal (Figure 15).
Bootstrapping - how does it work?
Non-parametric bootstrapping (bs) is able to create an uncertainty distribution for any single-valued statistic of a data set such as, for example, a mean value or a standard deviation without using any assumption about the underlying distribution. In shiny rrisk, any statistic known to the software R can be requested such as sum, mean, median, quantile(x, probs=.95) (95th percentile), var and sd to mention the most relevant ones. The bs uses sampling with replacement from the original data, whereby the original sample size is maintained and the requested statistic is evaluated for each of those bs samples. The bootstrap algorithm is shown in Figure 16.
What can be limitations of bootstrapping?
An advantage of non-parametric bootstrapping is that you don’t need to make any assumption about the mathematical distribution of the original data or the uncertainty distribution of the required statistic. The latter emerges from bootstrapping and resembles the mathematically “correct” distribution. On the other hand, bs is not able to generate information about the population beyond what you have in form of the original data. You should not expect to obtain very useful information from very small, say \(n<5\) data sets. This is mainly due to the limited empirical support, even under the so-called assumption of independent, identically distributed observations in the sample.
A further limitation of non-parametric bootstrap is that distributions take a discrete shape for very small size of the original data sample. Sampling with replacement of \(n\) observations can result in exactly \(2n-1\choose n-1\) possible permutations of sampling \(n\) out of \(n\). The table below shows that more than 5 observations are needed to obtain only 126 permutations can occur. If the original data set contains outlier values, the discreteness can present a further limitation.
| Size of original data (\(n\)) | 3 | 4 | 5 | 6 | 7 | 8 | 9 | 10 |
| Number of possible permutations \(2n-1\choose n-1\) | 10 | 35 | 126 | 462 | 1716 | 6435 | 24310 | 92378 |
Shiny rrisk distributions import
You have used shiny rrisk distributions for defining a distribution based on observed sample data or percentiles (see Distribution fitting tutorial for more information). Here you can see how to upload the fitting result for use in your shiny rrisk session. You would launch a new node, which involves the definition of a name, Unit, Grouping names, Source and a description (see Figure 5). In the next step, you will choose the rrisk distributions import under Choose node definition (Figure 17).
Make sure that it is correctly specified whether the Distribution represents variability or uncertainty in your model. After import of the rrisk distribution export file, the created node is completely defined (Figure 18).
The shiny rrisk project consists of two web-applications, the Modelling framework and Distribution fitting, respectively. Both applications facilitate a comprehensive documentation. Supporting users to provide a fit-for-purpose documentation for their project is a central design aspect of the shiny rrisk project (“user-centered approach”). Note that only the mathematical definition but not the documentation is automatically transferred between the two applications.
Distribution fitting may involve a protocol and documentation which goes beyond the needs for the model report. An example is the conduct of a formal expert knowledge elicitation (EKE). In such cases it may be preferred to document the fitting process, for example including the specific points related to the EKE process in a stand-alone documentation (see tutorial in Distribution fitting for details). The documentation of the imported distribution node in shiny rrisk may be more concise and use a cross-reference to the documentation of the fitting project. Conversely, it may often be sufficient to refer to the main model documentation (e.g. state the name of the model and the node for which the results will be used) in the fitting documentation. Thus, there is generally no need to duplicate any documentation.
Fixed parameters and functions
Shiny rrisk allows you to define a fixed parameter or a function which you can use in the definition of new nodes. For example, you could define the fixed parameter pi using the number 3.1415926535 if you want to refer to this value elsewhere in your model. Since R code can be used throughout in shiny rrisk you could even enter the built-in constant pi available in R instead of entering the number manually (Figure 19).
A function is a predefined set of commands and mathematical calculations that takes some input values and returns the output values generated using the function. Growth functions in microbial risk models are a typical example (see below).
The function below is taken from the Yersinia enterocolitica in minced meat example model, where it appears under the name growth_rate_2. The function characterises bacterial growth depending on temperature. Under Fixed Parameters and Functions, you select Add new parameter or function to enter the function code into the window under Description. Following the declaration of the function, its arguments are provided in brackets. The function code follows in curling brackets. The last code line returns the result.
function(Temp)
{
a <- 0.0242 # 1/h; growth rate at Temp 0°C
Tref <- 7.092 # temparature in °C
a * exp(Temp/Tref) # growth rate at Temp
}
The application of the function is illustrated with the node mu_ax_cg in Figure 20).
Checking and editing the model
Node Table
After a node is created, it will appear in the summary table (Figure 21). The table presents the most relevant information for a quick overview. It contains the node ID, a sequence number according to the order a node was created during the the model creation. The other columns present the most relevant information for the overview. You can sort the table and use Search to look for any terms in the entire documentation. These features may be helpful when working with large models. By doubleclicking into the table you can open the node for editing. Under Actions you can select any node to be deleted. Future versions of shiny rrisk may allow you to change the order of nodes which would affect their sequence in the reporting document.
Model graph
As soon as a node is created, a node symbol will appear in the screen. The star is the node representing the outcome(s), or the node that has no dependent nodes (or “child” nodes). There are two check boxes you can choose to change the layout of the graph created by shiny rrisk. When leaving the option stretch model graph unchecked all the shapes can be moved freely by clicking with the mouse on a node (Figure 22). Click on a node to display its description or to change its position and Doubleclick on a node to open its definition pop-up window. Click on white space beside the graph to move the whole graph. You can zoom in/zoom out using the appropriated combination of keys according to operating system or using the mouse.
A visual model check allows you to quickly identify any nodes that are not connected to the model or implicit nodes that are not yet mathematically defined. These two situations are shown for the nodes Unconnected and Undefined, respectively (Figure 23). The color highlights these errors in the definition of the nodes.
By checking the stretch model graph option, the shapes will be automatically organized with the “outcome” node located at the far right (Figure 24). If this option is selected, the user can only move the shapes up and down. This feature will help organizing very quickly the model graph and may improve the visualization, especially for models with large number of nodes. By repeatedly checking and unchecking this option you can re-arrange the layout of the graph. Later version of shiny rrisk may allow you to fix and reproduce the layout.
The other check box is collapse groups. If checked, all the nodes identified with the same group name will be hidden in a contanier node identified with that group name (Figure 25). This is useful when presenting a model with many nodes. Double-click on the group container to display the nodes it contains.
Computational model check
Once all the nodes have been properly defined, you press Check model to launch a computational model check (see Figure 4). This assures that all the nodes are linked and properly defined. An error will appear otherwise.
Running a simulation
Start the simulation to change the default simulation settings and get the results of your model.
Simulation settings
Before running the simulation, you may set run parameters to control the default settings of the simulation. This can be useful to increase the efficiency of the simulation. Depending on whether your model involves a one-dimensional (1D) or two-dimensional (2D) simulation, the number of replicates is given in general or separately for variability and uncertainty (Figure 27).


| Sampling technique | Choose between Monte-Carlo (default) and latin hypercube (enhanced efficiency) |
| Number of replicates* | Enter the number of random samples for all distribution nodes (1D model) |
| Number of replicates* for variability | Enter the number of random samples for nodes reflecting variability (2D model) |
| Number of replicates* for uncertainty | Enter the number of random samples for nodes reflecting uncertainty (2D model) |
| Seed value | Enter an integer number, which will allow to reproduce the random sampling results |
| Type | Select quantile algorithm for calculating the percentiles |
| * | “Monte Carlo iterations” will be replaced with “replicates” since this applies to both Monte Carlo and latin hypercube sampling. |
The setting of the Sampling technique, Monte Carlo (MC) versus mid latin hypercube (LH), is a technicality that can be ignored unless you have a specific preference (read more about sampling method below).
The Number of replicates allows you to to set the sample size for the simulation that is adequate for the modelling task (read more about number of replicates below).
Documentation of the Seed value allows you to exactly reproduce the numerical results of your model. This is possible because the random number generation uses a fully deterministic process. However, for practical purposes, the numbers generated using both the MC and LH algorithms can be assumed to be random, independent and identically distributed. The term “random” sample will be used for both MC and LH sampling techniques.
The default setting of the Type for calculating percentiles follows the recommendation given by the developers of R’s “quantile” function (see documentation), which is part of the R “stats” package (R Core Team, 2024. R: A Language and Environment for Statistical Computing. R Foundation for Statistical Computing, Vienna, Austria. https://www.R-project.org/).
The shiny rrisk server allocates a fixed size of memory to run the simulation. The amount of memory used is influenced by the number of nodes and the number of samples requested in the variability and uncertainty dimensions.
Since the number of nodes is given by the structure of the model, the amount of memory used will mainly depend on the number of random samples. Usually, the number of samples is selected based on standard “magic” numbers, like 100, 1000, 10000, etc. However, there are some approaches that can be followed as a guidance to estimate an approximate number. For the first approach you need the probability of the event being modelled as outcome (which is typically low in risk and exposure assessments) and the minimum expected number of events you wish to model to obtain a statistically meaningful result. Let \(p\) denote the (low) true risk and \(n\) the minimum expected number of occurrences of the event you wish to model. You can approximate the required number of replicates \(N\) using
\[N\ge n/p.\]
For example, to observe at least \(n=5\) events with a \(p = 1/10000=10^{-4}\), you will need \(N\ge=5*10^4\), at least 50,0000 samples. Finding the appropriate number of samples is an iterative process, where different simulations are run until consistent values for up to two/three digits of the mean or median are obtained. The second and more general approach for assessing the required number of replicates uses the convergence plot (see below).
The median as a measure of central tendency and 95th percentile for characterizing the spread towards more extreme outcomes are usually reported to characterize the variability of the outcome in exposure or risk models. If a 2D simulation has been conducted to account for parameter uncertainty, these outcome statistics are usually reported with a 95% uncertainty interval, i.e. an interval ranging from the 2.5th to the 97.5th percentile of the uncertainty distribution. If this interval is too wide to convey useful information, more narrow symmetrical intervals such as 10th and 90th percentile may be appropriate.
Two sampling methods can be used in shiny rrisk. The Latin Hypercube (LH) method is more efficient and will provide the same accuracy as the Monte Carlo (MC) method with fewer samples. In addition the LH will assure that samples are taken from the whole distribution, which is also better for rare events. The LH might reduce the number of samples required by a factor of 10 compared with the MC method. The LH is the default method in shiny rrisk.
The LH method divides each random variable’s range into equal probability intervals (strata) according the number of samples required in the simulation and then take one sample from each interval per variable. Then the full coverage of each variable is sampled.
Figure 28 shows two input parameters of the simple risk model \(\mbox{Risk}=X_1*X_2\). Note that even with a small number of 80 sampling replicates, LH sampling results in a more homogeneous coverage of the sampling space as compared to the MC method.
The table below compare the sampling methods to the true risk after taken 80 samples for the two input variables. The risk estimated using LH sampling is more accurate than the MC estimate.
| Method | Sample Size | Mean Risk | S.E. |
|---|---|---|---|
| True | —- | 0.017 | - |
| Monte Carlo (MC) | 80 | 0.038 | 0.021 |
| Latin Hypercube (LH) | 80 | 0.013 | 0.012 |
Run simulation
After setting all the parameters, select Run Simulation. After the simulation is completed, Shiny rrisk will present general results and sensitivity plot.
General results
Under general results you can access the numerical as well as the graphical results of your model. The end node (final outcome of your model) is shown by default. The results of any other node can be shown by selecting the Node from the drop-down menu.
One-dimensional (1D) simulation
Shiny rrisk conducts a one-dimensional (1D) simulation, if none of the distribution nodes is defined to represent uncertainty. In this case, the numerical outcome consists of only one row of results, the mean, median, standard deviation (sd), a selection of percentiles (see Simulation settings) as well as the unit. This is shown using the Yersinia enterocolitica in minced meat model as example. The median and 95th percentile of the outcome (N_cg) is 0 and 89 colony forming units (CFU), respectively (Figure 29).
Two-dimensional (2D) simulation
Shiny rrisk conducts a two-dimensional (2D) simulation, if at least one of the distribution nodes is defined to represent uncertainty. In this case, the numerical outcome consists of columns as defined for 1D models (see above) and rows for the mean, median, standard deviation (sd), a selection of percentiles for the uncertainty dimension (see Simulation settings). This is shown using the E. coli in beef patties model as example. The 90% uncertainty interval for median and 95th percentile for the outcome (risk) is 0.003-0.087 and 0.442-1.0, respectively (Figure 30).
Percentiles of the outcome function evaluated using shiny rrisk can be regarded as unbiased in a statistical sense. This property of probabilistic modelling is advantageous in comparison to a deterministic approach that would give you a biased result under general conditions.
Assume you were interested in the high, say 95th percentile of the outcome distribution. This is typically the case to account for the high end of the range of outcomes consistent with the information captured in the model. Using a deterministic approach, you would use the “high risk percentiles” for each of the input variables. Multiplying the 95th percentiles of two random variables results in a larger value compared to the 95th percentile of the simulated product if the two factors are uncorrelated. Thus, the deterministic approach for evaluating high percentiles is biased towards high risk outcome.
This effect is demonstrated using illustrative distributions representing variability in food consumption (FC) and substance concentration (SC). The product of the 95th percentiles is an overestimation of the 95th percentile of the exposure Ex=FC*SC (Figure 31).
Graphical results
Under general results you can also access the graphical results of your model. The end node (final outcome of your model) is shown by default. As for the numerical results, any any other node can be shown by selecting the Node from the drop-down menu.
Histogramme
The histogramme depicts the density distribution of the random values for the given node. There is no principal difference in appearance and interpretation of a histogramme between 1D and 2D models and between end nodes (outcome of the model) and any other distribution node (Figure 32). The histogramme may reveal a non-homegeneous distribution of the outcome, which can be due to the effect of some discrete parameters in the model (see 2D example below).


ECDF plot
The empirical cumulative density function (ECDF) is a line plot connecting the empirical quantiles of the distribution (x-axis) plotted against the cumulative probability (y-axis). This feature allows that an uncertainty envelope is added in case of a 2D model. Thus, there is an important difference in appearance and interpretation of the ECDF plot between 1D and 2D models. Whereas uncertainty is not quantified in a 1D model, the uncertainty envelope (50% and 75% shown be default) visualizes the uncertainty at each cumulative probability for a 2D model (Figure 33, see below for further details).


The ECDF plot for a 2D model depicts the outcome of the model in terms of both variability and uncertainty. The process of 2D modelling involves a repeated evaluation of the model whereby for each repetition single values are picked at random from the distributions representing uncertainty. This yields a large number of ECDF plots for variability which jointly visualize the effect of parameter uncertainty on the final outcome distribution (Figure 34).
The central tendency (median) of the risk estimate can be read from the intersection of the dark blue line with the red line parallel to the x-axis at a probability value of 0.5 (x-axis). The value is around 1e-11.
The 95th percentile (P95) provides an estimate of the risk that captures 95% of the variability of the input parameters. It can be read from the x-axis where the upper red line intersects with the dark blue line. The value is around 1e-11.
The uncertainty of the median and 95th can be read from range of x-values across the red lines for the two statistics. The uncertainty ranges are defined such that 95% (or another uncertainty interval) of the individual ECDF plots are covered at the given probability level.
The shiny rrisk version of the ECDF plot for 2D models connects all such uncertainty ranges resulting in an uncertainty envelope (see Figure 33, right panel). Note that ECDF plot are for visualization only. Numerical values should be read from the result table.
Convergence plot
The convergence plot displays the numerical result of your model as a function of the cumulative number of replicates. Thus, it is a visual aid to access whether convergence has been reached, i.e. a state where no more changes in outcomes are seen when adding more replicates. While a lot of random fluctuation is seen with low numbers of replicates, the outcome tends to become more stable with an increasing cumulative number (Figure 35). Final inference should be made only on the basis of models that have converged.


Generally, it may take more replicates for a 2D to converge compared to a 1D model. However, convergence also depends on the number of distribution nodes and their respective shapes. Convergence may be improved by selecting latin hypercube sampling instead of Monte Carlo sampling (Figure 36).


Sensitivity Plot
The sensitivity analysis in shiny rrisk explores the effect of model input variables (distribution nodes) on the model outcome. The results can be visualized by selecting the sensitivity plot tab in the main screen after running the simulation (Figure 37).
| Pearson | Correlation between model input and output quantified using Pearson product-moment correlation. |
| Spearman | Correlation between model input and output quantified using Spearman’s rank correlation coefficient. |
| R2 | Correlation between model input and output quantified using r-squared (not yet implemented). |
The correlation statistics are visualised as a vertical bar chart, whereby the bars are sorted from high to low, which is commonly referred to as a tornado plot. In case of 2d models, the statistics are presented with 95% uncertainty intervals.
The tornado plots below use the Pearson statistic for quantifying the sensitivity for two models (Figure 38). The plot for the 1D model (Yersinia enterocolitica in minced meat) reveals that five distributions have a weak positive correlation, the number of Y. enterocolitica in one package of minced meat after storage at retail (N_rg) being the most influential one. The plot for the 2D model (E. coli in beef patties) shows that the distribution of the initial concentration based on 18 fictitious counts of E. coli O157:H7 (log10_C0) has a moderate positive correlation with the model outcome. Since this is a 2D model, the tornado plot also presents 95% uncertainty ranges. Thus, the impact of log10_CO in the model outcome is significantly higher compared to the reduction factor, also when accounting for parameter uncertainty (uncertainty intervals are not overlapping).


Tornado plots are commonly used in risk and exposure assessments models to assess the quantify the impact of input variables on the outcome of the model. This relationship is quantified using parametric (e.g. Pearson correlation coefficient) or non-parametric (e.g. Spearman rank correlation coefficient - rho -) statistics.
The graphs is created using all the input variables on the y-axis and the statistic on the x-axis, then the relationship is depicted using horizontal bars where the length of the bar represents the value of the statistic. This value is constraint by the boundaries of the statistic (e.g. between -1 and 1). Where values below 0 represent an inverse relationship and values greater than 0, otherwise. For instance negative values suggest that higher values of the input are associates with lower values of the outcome variable.
In addition, for 2D models, each input variable has a line indicating the 95% probability interval of the relationship due to the uncertainty propagated in the model.
Pearson correlation coefficient. The relationship is captured assuming a linear relationship between the input variable and the outcome using the Pearson correlation coefficient.
Spearman rank correlation. The relationship is captured using the non-parametric rank correlation which does not assume any particulate shape of the relationship between the input and outcome.
This graphs are called “tornado” because the shape of the graphs resembles a “tornado”, funnel like shape since the variables are sorted from highest values on the top to the lowest at the bottom.
Documenting and reporting
Adding general model description
A comprehensive documentation of a model requires some descriptions at the level of the model. This part of documentation is optional but highly recommended (Figure 39).
Under Author list you can disclose who assumes the scientific responsibility for the work. Future versions of shiny rrisk will allow you to indicate the corresponding author.
Under Model description you will find one free-text field for all the general descriptions of the model. In the absence of a generally accepted standard structure for this purpose you have the flexibility to generate a structure that meets your specific reporting needs. Below are some best practice recommendations for your consideration. A simple markdown syntax can be used to structure the description into sections and subsections. Markdown syntax can also be used to generate some standard text formatting (see below).
The suggested first-level headers below can be pasted into the free-text field for Model description. The symbol `#’ at the beginning of text lines ensures that the rendered model report uses the format for first order headers. Use whatever meets your reporting requirements and delete what is not needed. See the Alizarin red in eel model for a more elaborated model description. Future versions of shiny rrisk may offer a default structure which can be adapted as needed.
# Preamble
This section may provide an editorial introduction. Since a model is often an annex to some main report, a link to the main document can be given here.
# Abbreviations
A list of abbreviations used in the documentation may be useful.
# Background
The motivation for the work and a summary of current scientific knowledge may be provided here.
# Objectives
It is highly recommended to formulate the objectives of the specific modelling task. It can be useful to formulate a “dummy” answer”, i.e. a precise formulation of the results that would address the objectives in sufficient detail using placeholders for numerical results.
# Scope
This section states aspects of the model that are explicitly included or excluded. Such aspects may pertain to the hazard identification, to the exposure scenario (e.g., exposure and risk pathways, populations, risk factors) and outcome of interest.
# Model description
This section contains a summary description of the model. Parts or modules of the model, when used in the definition of nodes, can be described separately using sub-sections, marked with “##”.
# Uncertainty assessment
We recommend that major sources of uncertainty are documented as described by Heinemeyer et al. (2022). The Alizarin red S in Eel model provides an example for specifying uncertainties pertaining to the scenario (agents, sources, populations, microenvironment, time, activities, pathways, space), modelling approach (concept, structure, dependencies, outcome) and other sources (question formulation, context, protection perspective, population group, protection goal, protection level, scope).
# Results
This section may be used to summarise the main results of the model. Reference should be made to tables and graphs which are automatically embedded in the reporting document. It is recommended to describe the outcome of the model (end node) using median and appropriate upper percentile. The uncertainty intervals should be stated when a 2D model has been used. The results of the sensitivity analysis should be interpreted. This includes identifying those factors in the model that have the strongest influence on the model results. If a 2D model was used, the sensitivity to variability and uncertainty should be specified.
# Conclusions
This section may be used to formulate the conclusions from the model.
# Acknowledgement
Contributions should be acknowledged.
# References
This section may contain a list of references.
Markdown syntax is recommended for structuring the free-text fields with headers and subheaders and for other text formatting. The Alizarin red S in Eel model provides an example of markdown in the description of the model and model parameters (e.g., bootstrapping). A selection of common markdown commands available in free-text fields in shiny rrisk is given below. You can find more information at RStudio, 2016 .
| Markdown in free-text field | Formatted result |
|---|---|
| # Header level 1 | According to style template |
| ## Header level 2 | According to style template |
| ### Header level 3 | According to style template |
| *italics*, **bold** | italics, bold |
| superscript$^2$, subscript$_2$ | superscript\(^2\), subscript\(_2\) |
| mathematical notation $Y=f(x)$ | mathematical notation \(Y=f(x)\) |
| [Reference](URL or DOI) | Reference with link |
| `verbatim code` | verbatim code |
Automatic reporting
Shiny rrisk has the unique feature of generating reports that can facilitate the communication of the model to interested parties. The key concept is integrated model documentation. You have noted the pre-structured documentation for each node and the flexibility to add documentation at the level of the model (see above). Now it’s time to reap the benefits of this investment of time and effort (Figure 40).
Whereas downloading the MODEL is essential for saving your entire model and making it available for future editing and downloading RESULTS gives you easy access to numerical model results (not yet implemented), the option REPORT will launch the automatic reporting. This function will compile all your model definitions along with the model results. The model report is also a practical tool for reviewing and editing of the model definitions (see below).
Upon launching the reporting function, the entire model will be re-calculated. This may take some time for larger models.
We recommend using the model report for reviewing and editing during the model creation process. Updated descriptions can be generated using spell-checker, tracked changes or other utilities available in your word processing software. The updated text then has to be pasted back into the respective free-text fields in your shiny rrisk session. After saving the updated model, a new model report can be generated as basis for the next revision.
@all: should we include a swime-line graph to visualise the integration of using the app and word processor? Perhaps nice-to-have in the absence of a better technical integration…
How to cite this tutorial
Greiner M, Sanchez J, more authors (2025). Modelling framework - your quick start tutorial to perform probabilistic risk modelling using shiny rrisk. [BfR GitHub-Link], Date of last editing: September 10, 2025.